| নং | শিরোনাম | সেবার ধাপ | কার্যকলাপ |
|---|---|---|---|
| | |||
| ১ | দায়মুক্ত সনদ প্রদান | দেখুন | |
| ২ | দলিল রেজিস্টেশন | দেখুন | |
| ৩ | তল্লাশী ও পরিদর্শন | দেখুন | |
| ৪ | সেতু কালভার্ট নির্মাণ | দেখুন | |
| ৫ | নকল বা সার্টিফাইড কপি প্রদান | দেখুন | |
| ৬ | অকৃষি খাস জমি বন্দোবস্ত প্রদান | দেখুন | |
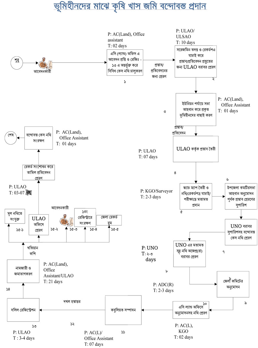
| ৭ | ভূমিহীনদের মাঝে কৃষি খাস জমি বন্দোবস্ত প্রদান | দেখুন | |
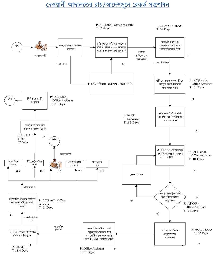
| ৮ | দেওয়ানী আদালতের রায়/ আদেশমূলে রেকর্ড সংশোধন | দেখুন | |
| ৯ | নাম জারী ও জমাভাগ কেসের আদেশের নকল প্রদান | দেখুন | |
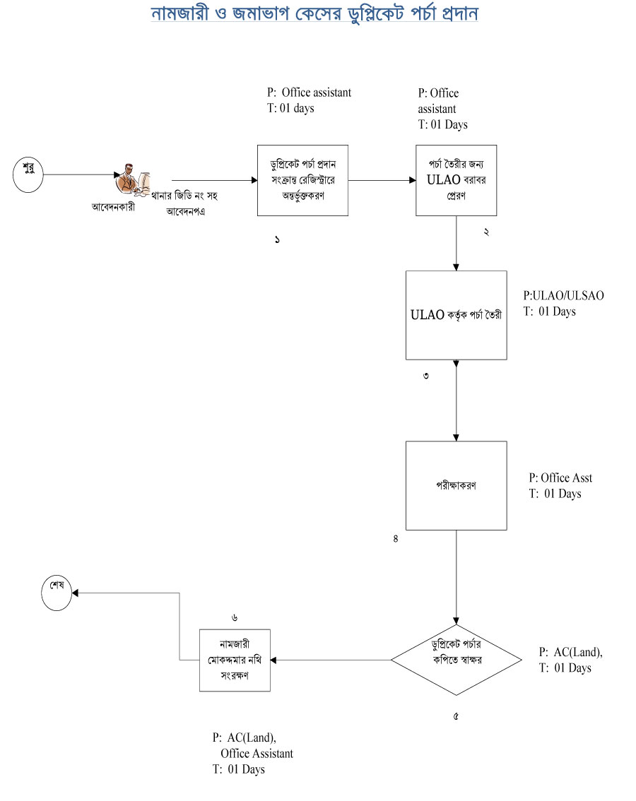
| ১০ | নাম জারী ও জমাভাগ কেসের ডুপ্লিকেট পর্চা প্রদান | দেখুন |